基于单片机的新型洗浴器设计-电子设计部分(含仿真程序,原理图)

基于单片机的新型洗浴器设计-电子设计部分(含仿真程序,原理图)(任务书,开题报告,论文7000字,Proteus仿真程序,电路原理图)
中文摘要:
本文设计了一种基于单片机的新型洗浴器控制系统,该系统集成了温湿度监测、环境氧气浓度监测、电机控制、GPRS定位与报警以及触摸屏显示等多种功能。通过采用STC89C51单片机作为核心控制器,结合DHT11温湿度传感器、氧传感器、L298N电机驱动芯片以及A9G GPRS模块等硬件设备,实现了洗浴器的智能化控制。系统软件部分采用C语言编程,通过Keil Vision 4软件进行编译调试,实现了对洗浴器各项功能的精确控制。经过系统调试与仿真验证,该设计方案可行且有效,能够满足现代家庭对洗浴器智能化、安全化的需求。
English Abstract:
This paper presents the design of a novel bathroom heater control system based on a single-chip microcontroller. The system integrates multiple functions including temperature and humidity monitoring, environmental oxygen concentration monitoring, motor control, GPRS positioning and alarming, and touch screen display. By utilizing the STC89C51 single-chip microcontroller as the core controller, combined with hardware components such as the DHT11 temperature and humidity sensor, oxygen sensor, L298N motor driver chip, and A9G GPRS module, intelligent control of the bathroom heater is achieved. The software part of the system is programmed in C language and compiled and debugged using Keil Vision 4 software, enabling precise control over various functions of the bathroom heater. After system debugging and simulation verification, the design is feasible and effective, meeting the modern household's demands for intelligent and safe bathroom heaters.
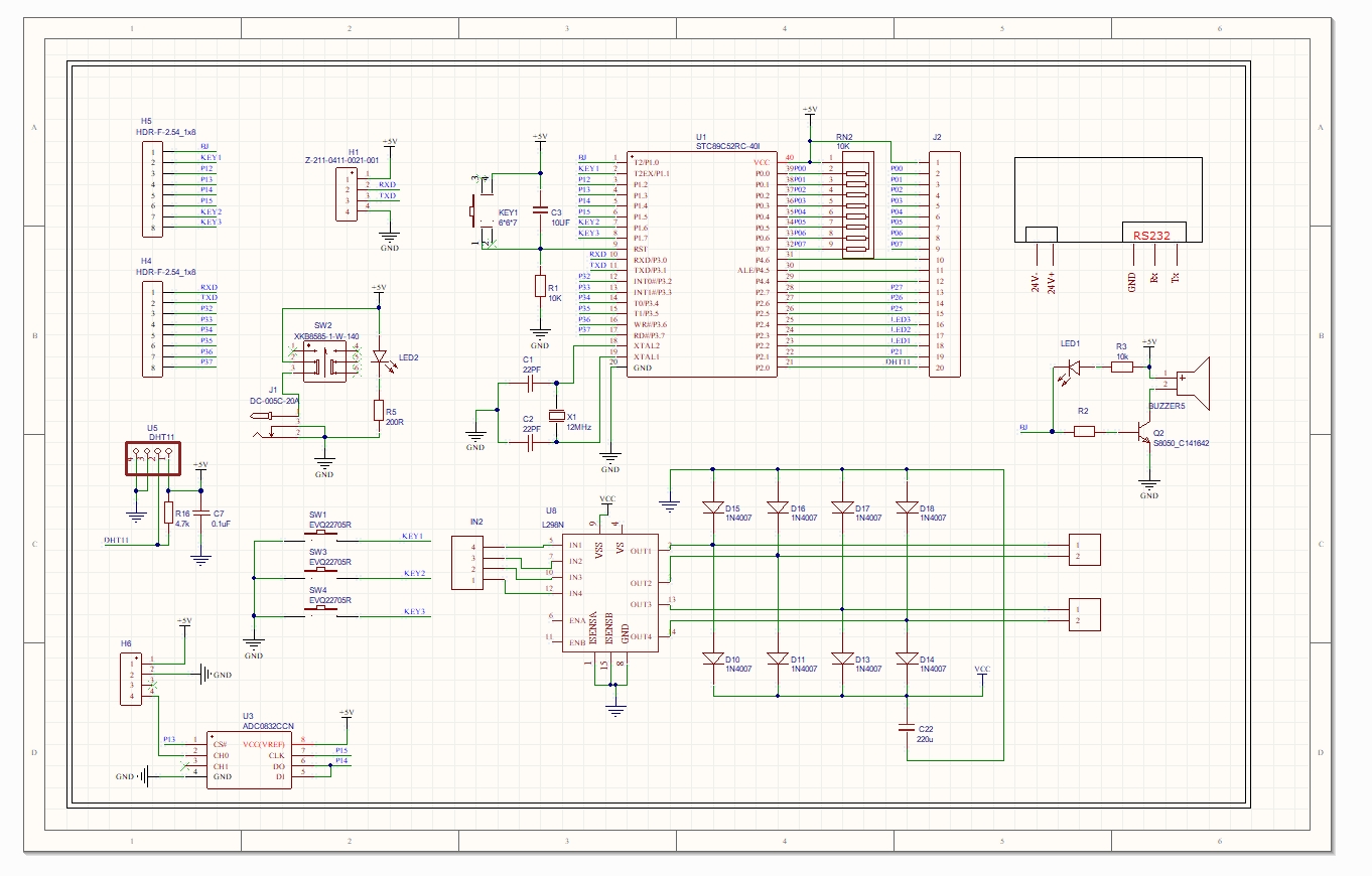
单片机控制电路设计
由于这次设计的控制系统相对简单,需要控制的点相对较少,因此产品需要有足够的再现性和互换性。因此,在这里,我们选择了51型微控制器来完成控制系统。这种微控制器具有很强的扩展能力,适合未来产品的扩展。51微控制器还分为基本和改进两个系列。因为改进的级数比基数具有更大的计算能力。因此,为了追求洗浴器的质量,选择STC89C51微控制器来控制洗浴器设备的相关设计。
选择设计说明如下:
1.单片机芯片型号:STC89C51。
2.时钟电路:由于系统的操作是按时间顺序进行的,每一步都需要相应的节奏序列,因此这里需要一个时钟信号。
3.复位电路:根据电阻和电容组成的保护电路,防止控制中心CPU误动作。
4.启动设备:主要使用STC89C51中的PIN来改变主机的运行模式,包括正常运行、启动和系统配置。
5.程序加载:主要用于单片机内部调试。
6.输入/输出接口:选择引脚类型的输出/输入接口。
7.电源:由于STC89C51的正常工作电压为5V,这里选择5V电源需要依靠电源芯片来转换其电压。
[来源:http://www.doc163.com]




目 录
第1章 新型洗浴器电子控制系统设计 3
1.1 控制系统硬件设计 3
1.1.1 单片机控制电路设计 3
1.1.2 洗浴器温湿度监测电路设计 4
1.1.3 环境氧气浓度监测电路设计 5
1.1.4 洗浴器电机控制电路设计 6
1.1.5 GPRS模块电路设计 6
1.1.6 系统紧急按键电路设计 7
1.1.7 系统紧急报警电路设计 8
1.1.8 系统触摸屏模块设计 9
1.2 新型洗浴器系统软件设计 9
1.2.1 编程语言选择 10
1.2.2 主程序设计 10
1.2.3 洗浴电机控制流程设计 11
1.2.4 系统按键程序流程设计 12
1.2.5 GPRS模块流程设计 12
1.2.6 触摸屏显示流程设计 14
1.3 新型洗浴器系统调试 15
1.3.1 系统调试概述 15
1.3.2 系统程序调试 15
[资料来源:https://www.doc163.com]
1.3.3 系统硬件测试 16
1.3.4 系统仿真电路设计 16
1.3.5 系统仿真电路分析 17
附 录 19
附录一:电路原理图 19
附录二:程序 19 [版权所有:http://DOC163.com]
