ST2-250型闸调器控制主板硬件设计(含电路原理图,PCB图)

ST2-250型闸调器控制主板硬件设计(含电路原理图,PCB图)(任务书,开题报告,外文翻译,论文17000字,电路原理图,PCB图)
摘要
闸调器是保障铁路货车运输安全的重要装置,其作用是调节闸瓦与车轮之间的间隙,保证两者之间间隙正常,确保车轮制动力不衰减,保证行车安全。闸调器在全国用量巨大且调节动作多,由于目前绝大部分的检修都采用人工检修,人工检修虽然设定了许多检修标准,但是人工检修过于繁琐而且误检率很高。为了解决这一问题,有必要研究闸调器的自动检修系统。现有以单片机、工控机、PLC等作为主控部件的自动检修系统,该类系统在检修中具有良好的客观性以及快速准确等优点。
本论文中,针对以工控机为主控单位,依照闸调器检修中的六项标准,即正常间隙测试、螺杆伸长试验、螺杆缩短试验、间隙减小试验、间隙增大试验、灵敏度试验,遵照这六项指标来设计了闸调器自动检修系统。该系统全程模拟人工测试过程,本论文主要工作是根据测试台所选用的I/O卡的管脚定义和所选用的动作单元的输入信号以及传感器单元的工作原理设计合理的接口电路,其中动作单元包括电磁阀和步进电机。传感器单元包括两个位移传感器和两个接近开关。
将闸调器试验台与工作电脑相连接,能够保证信号传输的稳定性。为了保证信号的稳定性,在接口电路的设计过程中也加入了抗干扰单元。目前该系统在芜湖车辆段已经投入使用,效果良好,性能稳定。 [资料来源:www.doc163.com]
关键词:闸调器 工控机 接口电路 传感器
Design of ST2-250 Brake shoes stack adjuster in control board hardware
Abstract
The slack adjuster is an important device to protect the safety of railway freight transport, whose role is to adjust the gap between the brake shoe and the wheel, to ensure the normal gap between the two, make sure that the wheel braking force does not decay, do so to ensure traffic safety. Slack adjuster in a huge amount of the country and the adjustment of action, most of the maintenance artificial maintenance, artificial maintenance set a lot of maintenance standards, but the artificial maintenance too cumbersome and high false alarm rate. To solve this problem, there is necessary to study the automatic slack adjuster Maintenance System. Microcontroller, industrial computer, PLC as the master has automatic maintenance system, objectivity and quickly and precisely with the class system overhaul.
In this thesis, for industrial control computer as the master unit, six criteria according to the slack adjuster maintenance of normal clearance test, the screw elongation test, screw shorten the test, the gap is reduced test, the gap increases test sensitivity test compliance with the six indicators to design a system of automatic slack adjuster maintenance. Full simulation of the system manual testing process, this thesis is a unit of the working principle of the input signal and the sensor unit according to the pin definitions of the test station optional I / O card and the choice of action designed a reasonable interface circuit, in which the action unit including a solenoid valve and a stepper motor. The sensor unit comprises two displacement sensors and two proximity switches. [资料来源:http://doc163.com]
The slack adjuster test bench work computer connected to ensure the stability of signal transmission. In order to ensure the stability of the signal, the interface circuit design process has also joined the anti-jamming unit. The system in Wuhu depot has been put into use, the effect is good, stable performance.
Keywords: Brake shoes stack adjuster; IPC; Interface Circuit; Sensor;
[资料来源:http://Doc163.com]





[资料来源:https://www.doc163.com]
目录
摘要 I
Abstract II
第一章 绪 论 1
1.1概述 1
1.2 闸调器现检修状态 2
1.3 本设计拟采用研究手段 4
第二章 硬件总体设计 5
2.1 数据采集部分 5
2.1.1 传感器的选择 5
2.1.2 数据采集卡的选择 6
2.2电动机控制部分 6
2.3 电磁阀控制电路设计 7
2.3.1 电磁阀的工作原理 7
2.3.2 继电器的工作原理以及元件选型 8
2.4 保护电路设计 9
本章小结 10
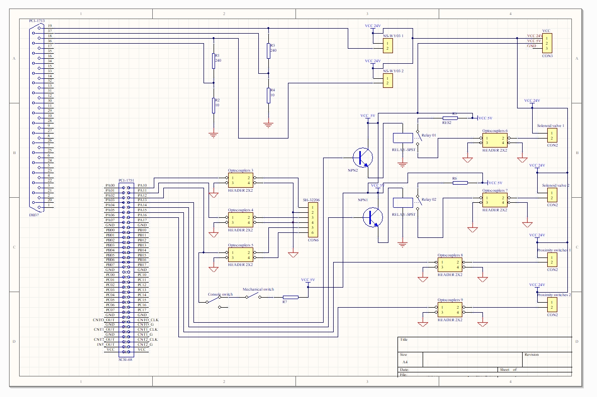
第三章 电路原理图与PCB图设计 11
3.1 信号采集部分电路设计 11
3.1.1 数据采集卡的定型 11
3.1.2 位移传感器的选择 11
3.1.3模拟量采集的差分式输入方式 13
3.2 步进电机控制电路设计 14
[资料来源:http://doc163.com]
3.2.1 数字I/O的选择 14
3.2.2 电机驱动器的定型 15
3.2.3 抗干扰技术 15
3.2.4 原理图设计 17
3.3 电磁阀控制电路原理图设计 19
3.3.1 三极管的开关作用 19
3.3.2 继电器控制电磁阀电路设计 20
3.3.3 电磁阀控制电路原理图 21
3.4 保护电路原理图设计 22
3.4.1 接近开关电路设计 22
3.4.2 机械开关工作原理以及选型 23
3.4.3 机械开关电路设计 24
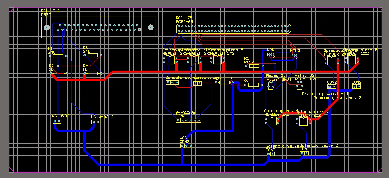
3.5 PCB图设计 24
本章小结 26
第四章 应用效果 27
结语 31
参考文献 32
致谢 34
附录 35
1.电路原理图 35
2.电路PCB图 35
[来源:http://Doc163.com]
